ÀÖÌìÌÃfun88

ÀÖÌìÌÃfun88¹ØÓÚ×éÖ¯¼ÓÈëµÚÊ®¾Å½ì¡°ÌôÕ½±­¡±¾ºÈü2025Äê¶ÈÖйúÇàÄê¿Æ¼¼Á¢Òì¡°½Ò°ñ¹Ò˧¡±ÀÞ̨ÈüµÄ֪ͨ

ʱ¼ä£º£º£º2025Äê05ÔÂ20ÈÕ»á¼û´ÎÊý£º£º£º0

ΪÉîÈëѧϰ¹á³¹Ï°½üƽÐÂʱ´úÖйúÌØÉ«Éç»áÖ÷ÒåÍ·ÄÔ£¬ÈÏÕæ¹á³¹Âäʵµ³µÄ¶þÊ®´óºÍ¶þÊ®½ì¶þÖС¢¡¢¡¢ÈýÖÐÈ«»á¾«Éñ£¬ÉîÈë¹á³¹Âäʵϰ½üƽ×ÜÊé¼Ç¹ØÓڿƼ¼Á¢ÒìµÄÖ÷ÒªÐðÊö£¬½ÌÓýÖ¸µ¼¿í´óÇàÄêÃæÏò¹ú¼ÒÖØ´óÕ½ÂÔÐèÇó£¬Ó»Ô¾Í¶Éí¿ÆÑй¥¹ØÒ»Ïߣ¬¼ÓËٿƼ¼Á¢ÒìЧ¹ûÏòÏÖʵÉú²úÁ¦×ª»¯£¬·ÜÁ¦ÌÜдΪÖйúʽÏÖ´ú»¯Í¦â߼̳еÄÇഺƪÕ£¬ÀÖÌìÌÃfun88½«×éÖ¯¼ÓÈëµÚÊ®¾Å½ì¡°ÌôÕ½±­¡±¾ºÈü2025Äê¶ÈÖйúÇàÄê¿Æ¼¼Á¢Òì¡°½Ò°ñ¹Ò˧¡±ÀÞ̨Èü¡£ ¡£¡£ÏÖ½«ÓйØÊÂÏî֪ͨÈçÏ£º£º£º

Ò»¡¢¡¢¡¢Èüʼò½é

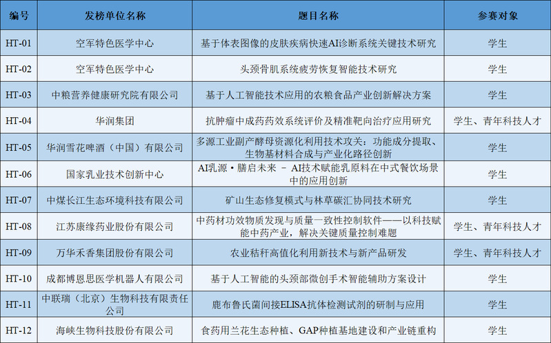
±¾½ì¡°½Ò°ñ¹Ò˧¡±ÀÞ̨ÈüÔ½·¢Í»³ö¿Æ¼¼Á¢Ò죬¾Û½¹ÐÂÒ»´úÐÅÏ¢ÊÖÒÕ¡¢¡¢¡¢È˹¤ÖÇÄÜ¡¢¡¢¡¢ÐÂÄÜÔ´¡¢¡¢¡¢ÐÂÖÊÁÏ¡¢¡¢¡¢¸ß¶Ë×°±¸¡¢¡¢¡¢»úеÈË¡¢¡¢¡¢ÉúÎïÒ½Ò©¡¢¡¢¡¢ÖÖÒµ¿Æ¼¼µÈÁìÓòÑÏÑ¡°ñÌâ122¸ö£¬²¢ÔÚÏà¹ØÁìÓò¹¤ÒµÁ´½ÏΪÍêÕû¡¢¡¢¡¢¹¤Òµ¿ªÕ¹½ÏΪ¼¯¾ÛµÄ8¸ö³ÇÊУ¨Çø£©·ÖÁìÓòÉèÁ¢Ö÷ÀÞ̨¡£ ¡£¡£°ñÌâÊýÄ¿¡¢¡¢¡¢ÈüʹæÄ£¡£¡£¡¢¡¢¡¢½±ÀøÌõ¼þ¾ù´´Àú½ìÖ®×î¡£ ¡£¡£

¶þ¡¢¡¢¡¢Ö÷ÀÞ̨³ÇÊÐ

1.ÐÂÒ»´úÐÅÏ¢ÊÖÒÕÁìÓò£º£º£ºÖØÇìÊиßÐÂÇø

f61fd22f-de6f-49b2-a849-7eeeafd9bc20

2.È˹¤ÖÇÄÜÁìÓò£º£º£ºÉϺ£ÊÐÐì»ãÇø

6163c844-0702-46a5-9d22-a4e416c1ff1b

3.ÐÂÄÜÔ´ÁìÓò£º£º£º±±¾©ÊвýÆ½Çø

68e90262-0acf-4fbc-98cf-bad913e9989f

4.ÐÂÖÊÁÏÁìÓò£º£º£º¸£½¨Ê¡ÁúÑÒÊÐ

b20815fc-40ca-4405-a547-94e5fc38063a

5.¸ß¶Ë×°±¸ÁìÓò£º£º£ººþÄÏÊ¡³¤É³ÊÐ

9bc89d5c-877a-4929-a356-e84706be8a32

6.»úеÈËÁìÓò£º£º£º¹ã¶«Ê¡¶«Ý¸ÊÐ

e05fec6b-f86b-4b54-8d79-a673aecd616f

7.ÉúÎïÒ½Ò©ÁìÓò£º£º£ºÄÚÃɹÅ×ÔÖÎÇøºôºÍºÆÌØÊÐ

b1865ec0-921f-4532-8f1a-3d960c9199ab

8.ÖÖÒµ¿Æ¼¼Á¢ÒìÁìÓò£º£º£ºº£ÄÏÊ¡ÈýÑÇÊÐ

085d2dea-410b-4934-aa28-3900bac24ee8

¸÷°ñÌâÏêϸ½ÇÖð·½°¸£¬Çëµã»÷ÎÄÄ©¡°°ñÌâ·½°¸»ã×ÜÖÊÁÏ¡±»ñÈ¡¡£ ¡£¡£

Èý¡¢¡¢¡¢²ÎÈü¹¤¾ß¼°ÒªÇó

±¾´Î¾ºÈüÃæÏò¸ßУѧÉúºÍÇàÄê¿Æ¼¼È˲ŷÖÉèÁ½¸öÈüµÀ¡£ ¡£¡£ÖصãÃæÏòÔÚУѧÉú·¢°ñ¡£ ¡£¡£

1.ѧÉúÈüµÀ

2025Äê6ÔÂ1ÈÕÒÔǰÕýʽע²áµÄÕûÈÕÖÆ·Ç³ÉÈ˽ÌÓýµÄÖÖÖָߵÈԺУÔÚУר¿ÆÉú¡¢¡¢¡¢±¾¿ÆÉú¡¢¡¢¡¢Ë¶Ê¿Ñо¿Éú¡¢¡¢¡¢²©Ê¿Ñо¿Éú£¨²»º¬ÔÚÖ°Ñо¿Éú£©¿Éͨ¹ýѧÉúÈüµÀÉ걨×÷Æ·²ÎÈü¡£ ¡£¡£²ÎÈüÖ°Ô±ÄêËêÔÚ40ÖÜËêÒÔÏ£¬¼´1985Äê6ÔÂ1ÈÕ£¨º¬£©ÒÔºó³öÉú¡£ ¡£¡£

ÿËùѧУѡËͼÓÈë¡°½Ò°ñ¹Ò˧¡±ÀÞ̨ÈüµÄ×÷Æ·ÊýÄ¿²»ÉèÏÞÖÆ£¬µ«Í³Ò»×÷Æ·²»µÃͬʱ¼ÓÈëµÚÊ®¾Å½ì¡°ÌôÕ½±­¡±ÌìÏ´óѧÉú¿ÎÍâѧÊõ¿Æ¼¼×÷Æ·¾ºÈü£¨ÒÔϼò³ÆµÚÊ®¾Å½ì¡°ÌôÕ½±­¡±¾ºÈü£©ÆäËûÈüµÀµÄÆÀÑ¡¡£ ¡£¡£

½Ó´ý¸÷ѧԺÆð¾¢×é֯ѧÉú²ÎÈü£¬°²ÅÅÓйØÏÈÉú¸øÓèÖ¸µ¼£¬Îª²ÎÈüÍŶÓÌṩ֧³Ö°ü¹Ü¡£ ¡£¡£

2.ÇàÄê¿Æ¼¼È˲ÅÈüµÀ

ÔڸߵÈԺУ¡£¡£¡¢¡¢¡¢¿ÆÑÐÔºËù¡¢¡¢¡¢ÆóÒµµÈÖÖÖÖÁ¢ÒìÖ÷ÌåÖоßÓнϸ߿ÆÑÐÈÈÇéºÍ½ÏÇ¿¿ÆÑÐÄÜÁ¦µÄÇàÄê¿Æ¼¼ÊÂÇéÕß¿Éͨ¹ýÇàÄê¿Æ¼¼È˲ÅÈüµÀÉ걨×÷Æ·²ÎÈü¡£ ¡£¡£²ÎÈüÖ°Ô±ÄêËêÔÚ40ÖÜËêÒÔÏ£¬¼´1985Äê6ÔÂ1ÈÕ£¨º¬£©ÒÔºó³öÉú¡£ ¡£¡£

¸ßУÇàÄêÎ÷ϯÔÚÖ¸µ¼Ñ§Éú²ÎÈüµÄͬʱ£¬²»µÃÒÔ²ÎÈüÖ°Ô±Éí·Ý¼ÓÈëͳһѡÌâ½ÇÖð¡£ ¡£¡£³öÌⵥλ¼°Í¬³öÌⵥλÓÐÏà¹ØÁ¥Êô¹ØÏµµ¥Î»µÄÇàÄê²»µÃ¼ÓÈë±¾µ¥Î»Ñ¡Ìâ½ÇÖð¡£ ¡£¡£

¸÷ÈüµÀ²ÎÈü¹¤¾ß¿ÉÒÔÍŶӻò¸öÈËÐÎʽ²ÎÈü£¬Ã¿¸öÍŶӲ»Áè¼Ý10ÈË£¬Ã¿¼þ×÷Æ·¿ÉÓɲ»Áè¼Ý3ÃûÖ¸µ¼Î÷ϯ¾ÙÐÐÖ¸µ¼¡£ ¡£¡ £¿ÉÒÔ¿çרҵ¡¢¡¢¡¢¿çѧУ¡£¡£¡¢¡¢¡¢¿çµ¥Î»¡¢¡¢¡¢¿çµØÇø×é¶Ó£¬µ«Í³Ò»ÍŶÓËùÓгÉÔ±¾ùÓ¦Çкϱ¾ÈüµÀÏà¹ØÄêËê¡¢¡¢¡¢Éí·ÝÒªÇó¡£ ¡£¡£Ã¿¼þ×÷Æ·Ö»¿ÉÓÉ1Ëù¸ßµÈԺУ¡£¡£¡¢¡¢¡¢¿ÆÑÐÔºËù»òÆóÒµµÈ×÷Ϊ²ÎÈüÖ÷ÌåÌá½»É걨¡£ ¡£¡£

²ÎÈüÕßÐë¶Ô²ÎÈü×÷Æ·ÐëÏíÓÐÍêȫ֪ʶ²úȨ£¬ÎÞȨÁ¦è¦´Ã¼°È¨ÊôÕùÒé¡£ ¡£¡£

ËÄ¡¢¡¢¡¢½±ÏîÉèÖÃ

1.·áÊ¢½±½ð£º£º£º·¢°ñµ¥Î»¾ùΪÀÞÖ÷ÍŶÓÌṩ²»µÍÓÚ10ÍòÔªµÄ½±½ð£¬×ܽ±½ð³ØÁè¼Ý3000ÍòÔª¡£ ¡£¡£

2.ÅäÌ×½±Àø£º£º£º¸÷·¢°ñµ¥Î»»¹½«Îª»ñ½±ÍŶÓÌṩÆóҵʵϰ¡¢¡¢¡¢¾Íҵֱͨ¡¢¡¢¡¢Ð§¹ûת»¯ÏàÖúµÈ¸»ºñµÄÅäÌ×½±Àø¡£ ¡£¡£

3.Õþ²ßÖ§³Ö£º£º£º¸÷Ö÷ÀÞ̨³ÇÊÐÒ²½«Îª»ñ½±ÍŶÓÌṩÈ˲ÅÒý½ø¡¢¡¢¡¢ÏîÄ¿ÂäµØ×ª»¯µÈÓÅ»ÝÕþ²ß¡£ ¡£¡£

4.ѧУ¼¤Àø£º£º£º±¾½ì¡°ÌôÕ½±­¡±¾ºÈü¡°½Ò°ñ¹Ò˧¡±ÀÞ̨ÈüѧÉúÈüµÀ»ñ½±ÇéÐΣ¬Æä½±Àø²½·¥²ÎÕÕ¡¶ÀÖÌìÌÃfun88¹ØÓÚ×éÖ¯¼ÓÈëµÚÊ®¾Å½ì¡°ÌôÕ½±­¡±ÌìÏ´óѧÉú¿ÎÍâѧÊõ¿Æ¼¼×÷Æ·¾ºÈüµÄ֪ͨ¡·ÖеÚËÄÌõµÄÏà¹Ø»®¶¨ÒÔ¼°Ñ§Ð£Ö÷¹Ü²¿·Ö¶Ôѧ¿Æ¾ºÈü»ñ½±µÄ½±ÀøÏà¹Ø»®¶¨Ö´ÐС£ ¡£¡£

Îå¡¢¡¢¡¢±¨Ãû·½Ê½

²ÎÈüÕß¿Éͨ¹ý¡°ÌôÕ½±­¡±¹ÙÍø£º£º£º2025.tiaozhanbei.net£¨http://2025.tiaozhanbei.net£©µÇ¼½ÇÖðϵͳ£¬×¢²áÕ˺Ų¢Ìîд±¨Ãû±í¡£ ¡£¡£

Áù¡¢¡¢¡¢±¨Ãûʱ¼ä

1.½Ò°ñ±¨Ãûʱ¼ä£º£º£º5ÔÂ30ÈÕ¡ª6ÔÂ30ÈÕ¡£ ¡£¡£

2.¹¥¹Ø´òÀÞʱ¼ä£º£º£º6Ô¡ª8Ô£¬²ÎÈüÍŶӼ¯ÖпªÕ¹¿ÆÑй¥¹Ø²¢°´·¢°ñµ¥Î»ÒªÇóÌá½»×÷Æ·¡£ ¡£¡££¨×÷Æ·ÏêϸÌύʱ¼äÓɸ÷·¢°ñµ¥Î»ÒÀ¾Ý¿ÆÑп͹ۼÍÂɺͱ¾µ¥Î»ÏÖʵȷ¶¨£¬ÒÔ¸÷°ñÌâ½ÇÖð·½°¸Îª×¼£©¡£ ¡£¡£

3.×éί»á³õÉóʱ¼ä£º£º£º8ÔÂβÖÁ9ÔÂÖÐÑ®¡£ ¡£¡£

4.ÖÕÉóÀÞ̨Èüʱ¼ä£º£º£º9ÔÂβÖÁ10ÔÂÖÐÑ®¡£ ¡£¡£

Æß¡¢¡¢¡¢ÁªÏµÈ˼°ÁªÏµ·½Ê½

ÁªÏµÈË£º£º£º±¾Ñ§ÔºÍÅίÊé¼Ç»òУÍÅίлÏÈÉú

µç»°£º£º£º021-64252702

ÓÊÏ䣺£º£ºxxxie@ecust.edu.cn


¹²ÇàÍÅÀÖÌìÌÃfun88ίԱ»á

2025Äê5ÔÂ20ÈÕ


¸½¼þ£º£º£º7bf3adfd-4eb3-47d3-9002-e82e55b64eba°ñÌâ·½°¸»ã×ÜÖÊÁÏ.rar

Ðû²¼Ê±¼ä£º£º£º2025-05-20
¡¾ÍøÕ¾µØÍ¼¡¿
_visitcount?siteId=9&type=3&articleId=190308