Ϊ½øÒ»²½¹æ·¶ÎÞа³µÊÕ֧У¼°Ð£ÄÚÍ£·ÅÖÈÐò£¬£¬ÓªÔìÇå¾²¡¢¡¢Îȹ̡¢¡¢ÓÐÐòµÄУ԰ÇéÐΡ£¡£¡£¡£¾Ñо¿£¬£¬¾öÒé×Ô5ÔÂ1ÈÕÆð£¬£¬µ÷½âÐì»ãÐ£Çø±¾²¿Ð£ÃÅͨÐÐÖÎÀí²½·¥¡£¡£¡£¡£ÎªÈ·±£ÓÐÐòÏνӡ¢¡¢Æ½Îȹý¶É£¬£¬ÏÖ½«ÓйØÊÂÏî֪ͨÈçÏ£º£º
Ò»¡¢¡¢µ÷½âÄÚÈÝ
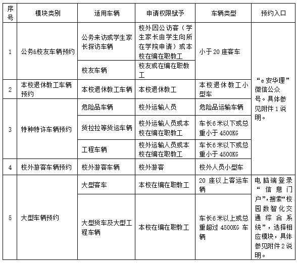
ÎÞУÄÚÎÞа³µÍ¨ÐÐÖ¤µÄÔÝʱÉç»á³µÁ¾½øÈëÐì»ãÐ£Çø±¾²¿Ç°£¬£¬ÐèÌáǰͨ¹ýϵͳ¾ÙÐÐÔ¤Ô¼ÉóºË£¬£¬Ïà¹ØÁ÷³Ì°Ý¼ûÏÂ±í¡£¡£¡£¡£
ÒѰìÀíÎÞа³µÍ¨ÐÐÖ¤µÄ±¾Ð£Ê¦ÉúÔ±¹¤³µÁ¾ÈëУ¹æÔòÎȹ̣¬£¬ÎÞÐèͨ¹ýϵͳԤԼÈëУ¡£¡£¡£¡£¡£
¶þ¡¢¡¢Ô¤Ô¼Á÷³Ì?

ÎÂܰÌáÐÑ£º£ºÓÉÓÚϵͳÊ×´ÎÉÏÏߣ¬£¬¿ÉÄÜÆ¾Ö¤ÏÖʵÐèÒªÔÝʱµ÷½âÍêÉÆ£¬£¬½Ó´ý·´À¡½¨Ò飬£¬ÅäºÏÓÅ»¯·þÎñÁ÷³Ì¡£¡£¡£¡£
ÁªÏµ·½Ê½£º£º64252783£»£» bwc@ecust.edu.cn
ÁªÏµÈË£º£ºÂíÏÈÉú¡¢¡¢ÍõÏÈÉú
ÊØÎÀ´¦
2025Äê4ÔÂ30ÈÕ
¸½¼þ1£º£ºe°²»ªÀí-³µÁ¾Ô¤Ô¼ÈëУÁ÷³Ì.pptx
¸½¼þ2£º£ºÐ£Ô°ÊýÖÇ»¯½»Í¨×ÛºÏϵͳ-ƽ̨²Ù×÷Á÷³Ì.pptx

