ƾ֤ѧУ2023ÄêÇ^ѧÆÚ¿ªÑ§Óм°·µÐ£ÊÂÇé°²ÅÅ£¬£¬ÎªÈ·±£Ê¦Éú¿ªÑ§·µÐ£Çå¾²¡¢Æ½ÎÈ¡¢ÓÐÐò£¬£¬ºóÇÚ°ü¹Ü´¦2023ÄêÇï¼¾¿ªÑ§Á½Ð£Çø·þÎñ°ü¹Ü°²ÅÅÈçÏ£º
Ò»¡¢°à³µÔËÐÐ
£¨Ò»£©½ÌÖ°¹¤°à³µ
½ÌÖ°¹¤°à³µ9ÔÂ1ÈÕÆð»Ö¸´Õý³£ÔËÐУ¬£¬°à³µ·þÎñµç»°£º64252424¡£¡£
1. Ðì»ãÐ£Çø¡ú·îÏÍÐ£Çø

?2. ·îÏÍÐ£Çø¡úÐì»ãÐ£Çø

3. ½ðɽ¿Æ¼¼Ô°Çø¡ú·îÏÍÐ£Çø

4. ·îÏÍÐ£Çø¡ú½ðɽÉúÑÄÇø

5. ½ðɽÉúÑÄÇø¡û¡úÐì»ãÐ£Çø

£¨¶þ£©Ñ§Éú°à³µ£¨ÃÎÏ磩
ѧÉúÄÏÕ¾°à³µ8ÔÂ30ÈÕÆð¿ªÆôÔËÐУ¬£¬Ð£Çø°à³µ9ÔÂ1ÈÕÆð»Ö¸´Õý³£ÔËÐУ¬£¬°à³µ·þÎñµç»°£º37583992¡£¡£ÏêϸÔËÐа²ÅÅÇë²ÎÔÄÉϺ£ÃÎÏçÂÃÐÐÉçÓÐÏÞ¹«Ë¾¹Ù·½Î¢ÐÅͨ¸æ¡£¡£
£¨Èý£©½ÌÖ°¹¤°à³µºÍѧÉú°à³µ£¨ÃÎÏ磩·þÎñî¿Ïµµç»°£º33612152¡£¡£
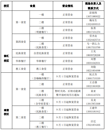
¶þ¡¢Òûʳ·þÎñ

1. Ðì»ãÐ£Çø²ÍÒû·þÎñî¿Ïµµç»°£º64252843£¬£¬·îÏÍÐ£Çø²ÍÒû·þÎñî¿Ïµµç»°£º33612488£»£»
2. ·îÏÍÐ£ÇøµÚһʳÌöþÂ¥£¨Ãñ×åʳÌã©Òò¹¦Ð§µ÷½âÔÝʱ¹Ø±Õ£¬£¬ÇëʦÉúÖÁµÚ¶þʳÌÃһ¥£¨Ãñ×åʳÌ㩾Ͳͣ»£»
3. ·îÏÍÐ£ÇøµÚ¶þʳÌÃһ¥£¨Ãñ×åʳÌã©²ËÆ·°´ÆÚ¾ÙÐе÷½â£¬£¬±¾´Îµ÷½âÈçÏ£º£¨1£©ÔöÌíÍÁ¶¹Å£ÈâÆ¬¡¢ËâÃçÈâÁø¡¢ÇåÕô¼¦ÍȵÈ5¸ö²ËÆ·£»£»£¨2£©µ÷½âн®´óÅ̼¦¡¢ºìÉÕ¼¦ÍÈ¡¢ÂéÀ±ÈâÃÓ¶¹¸¯µÈ5¸ö²ËÆ·³öÊÛ¼ÛÇ®£»£»
4. ·îÏÍÐ£Çø¶þʳÌÃÈýÂ¥£¨½Ì¹¤²ÍÌü£©µ÷½â¡°»Ýʦ²Í¡±¾Í²Íģʽ£¬£¬ÔöÌí¸ÛʽÉÕÀ°¡¢Ãæµã¡¢Ð¡³´¡¢Ìú°åÉÕ¡¢ÈȱÀࣨ¿ÉÔ¤¶¨´ò°ü£©µÈÆ·ÖÖ¡£¡£ÊÂÇéÈÕÎç²Í½öÃæÏò½ÌÖ°¹¤¿ª·Å£¬£¬ÊÂÇéÈÕÍí²ÍºÍÐÝÏ¢ÈÕÃæÏòÈ«ÌåʦÉú¿ª·Å¡£¡£
Èý¡¢ÉÌÒµ·þÎñ
?£¨Ò»£©Ðì»ãÐ£Çø
ËùÓÐÉÌÆÌ£ºÕý³£ÓªÒµ£¬£¬ÉÌÒµ·þÎñî¿Ïµµç»°£º64252679¡£¡£
£¨¶þ£©·îÏÍÐ£Çø
ËùÓÐÉÌÆÌ£º9ÔÂ1ÈÕÆðÕý³£ÓªÒµ£¬£¬ÉÌÒµ·þÎñî¿Ïµµç»°£º33616521¡£¡£
ËÄ¡¢¿ÎÌÃÖÎÀí?
£¨Ò»£©Ðì»ãÐ£Çø
1. ËĽ̡¢Æß½Ì¡¢°Ë½Ì¡¢Ñо¿ÉúÂ¥¿ÎÌãºÕý³£¿£¿£¿ª·Å£»£»
2. Ðì»ã½Ìѧ¥ÎïÒµ·þÎñµç»°£º64252245¡£¡£
£¨¶þ£©·îÏÍÐ£Çø
1. A/B/C/D/E½Ì/ÐÅϢ¥¿ÎÌãº9ÔÂ3ÈÕÆðÕý³£¿£¿£¿ª·Å£»£»
2. ·îÏͽÌѧ¥ÎïÒµ·þÎñµç»°£º33615733¡£¡£
±¸×¢£ºÐì»ã¡¢·îÏÍÁ½Ð£Çø¿ÎÌÃÅÅ¿ÎÒÔ½ÌÎñ´¦¡¢Ñо¿ÉúÔº°²ÅÅΪ׼¡£¡£
Îå¡¢ÐÐÕþͨѶ·þÎñ?
£¨Ò»£©Ðì»ãÐ£Çø
1. µçÐÅÓªÒµ£ºÕý³£ÔËÐУ¬£¬¶ÔÍâ·þÎñ´°¿Ú£ºÒ»Ê³ÌÃÎåÂ¥553ÊÒ£¬£¬µç»°£º64253128£»£»
2. ÊÕ·¢ÊÒ£ºÕý³£¿£¿£¿ª·Å£¬£¬·þÎñʱ¼ä8:00-17:00£»£»
3. ¿ìµÝÕ¾£ºÕý³£ÔËÐУ¬£¬·þÎñʱ¼ä9:00-19:00£¬£¬½ôÆÈÁªÏµµç»°:15692119367¡£¡£
£¨¶þ£©·îÏÍÐ£Çø
1. ÊÕ·¢ÊÒ£ºÕý³£¿£¿£¿ª·Å£¬£¬·þÎñʱ¼ä8:00-17:00£»£»
2. ¿ìµÝÕ¾£ºÕý³£ÔËÐУ¬£¬·þÎñʱ¼ä9:00-19:00£¬£¬½ôÆÈÁªÏµµç»°:18016037555¡£¡£
Áù¡¢Ñ§Éú¹«Ô¢ÖÎÀí
£¨Ò»£©Ðì»ãÐ£Çø
Õý³£ÔËÐУ¬£¬¶ÔÍâ·þÎñ´°¿Ú£ºÑ§Éú¹«Ô¢25Éáȹ¥£¬£¬µç»°£º64252555¡£¡£
£¨¶þ£©·îÏÍÐ£Çø
Õý³£ÔËÐУ¬£¬¶ÔÍâ·þÎñ´°¿Ú£ºÑ§Éú¹«Ô¢18ºÅÂ¥µ×Â¥£¬£¬µç»°£º33612312¡£¡£
Æß¡¢±¨ÐÞάÐÞ·þÎñ
£¨Ò»£©Ðì»ãÐ£Çø
Õý³£ÔËÐУ¬£¬±¨Ð޵绰£º64252440£¨°×Ì죩¡¢64252446£¨Ò¹¼ä£©¡£¡£
£¨¶þ£©·îÏÍÐ£Çø
Õý³£ÔËÐУ¬£¬±¨Ð޵绰£º33612440£¨24Сʱ£©¡£¡£
£¨Èý£©Á½Ð£ÇøÏßÉϱ¨ÐÞ
Õý³£ÔËÐУ¬£¬ÏßÉϱ¨ÐÞ·¾¶£º¡°»ªÀíСÃ۷䡱΢ÐŹ«Öںšú·þÎñ°ï¡úÐ£Ô°ËæÉí±¨¡úÎÒÒª±¨ÐÞ£»£»ÌìÌì24Сʱ½Ó±¨¡£¡£?
°Ë¡¢Ð£Ò½Ôº?
£¨Ò»£©Ðì»ãÐ£Çø
9ÔÂ1ÈÕÆð»Ö¸´Õý³£ÔËÐС£¡£ÊÂÇéÈÕÕý³£ÃÅÕï¹ÒºÅʱ¼ä£ºÉÏÎç8:00-11:15¡¢ÏÂÖç13:00-16:45¡£¡£ÊÂÇéÈÕÖÐÎ硢˫ÐÝÈÕÖµ°àËùÔÚ£ºÐ£Ò½ÔºÒ»Â¥118Öµ°àÊÒ£¬£¬µç»°64252689£»£»Ò¹¼äÒ½ÁÆÓ¦¼±ÏìÓ¦µç»°£º18917102689¡£¡£
£¨¶þ£©·îÏÍÐ£Çø
9ÔÂ1ÈÕÆð»Ö¸´Õý³£ÔËÐС£¡£ÊÂÇéÈÕÕý³£ÃÅÕï¹ÒºÅʱ¼ä£ºÉÏÎç8:00-11:15¡¢ÏÂÖç12:15-16:15¡£¡£ÊÂÇéÈÕÖÐÎ硢˫ÐÝÈÕ¼°Ò¹¼äÖµ°àËùÔÚ£ºÎÀÉúËùһ¥´óÌüÖµ°àÊÒ£¬£¬µç»°33612123¡£¡£
£¨Èý£©Ð£ÍâÒ½Ôº¾ÍÕïÖ¸ÄÏ
1. ÉϺ£ÊÐÄÚ¾ÍÒ½£º±¾ÊдóѧÉúÖÜȫʵÑé³Ö¿¨¾ÍÒ½½áË㣬£¬²Î±£´óѧÉú³ÖаæÉç±£¿£¿£¿¨£¨º¬Ò½±£µç×ÓÆ¾Ö¤£©£¬£¬¿É×ÔÖ÷Ñ¡Ôñµ½±¾Êлù±¾Ò½Áưü¹Ü¶¨µãÒ½ÁÆ»ú¹¹¾ÍÒ½£¬£¬Ð£Íâ¾ÍÒ½µÄÎÞÐè°ìÀíתÕïÊÖÐø¡£¡£
2. ÍâµØ¾ÍÒ½:ÒìµØ¾ÍÒ½ÐèÒª±¸°¸¡£¡£¿£¿£¿Éͨ¹ý¡°¹ú¼ÒÒ½±£·þÎñƽ̨¡±APP×ÔÖú°ìÀíÒìµØ±¸°¸ÊÖÐø¡£¡£°ìÀíÀֳɺ󣬣¬ÒìµØ±¸°¸Á¬Ã¦ÉúЧ£¬£¬¼´¿ÉƾÉϺ£ÊÐÉç±£¿£¿£¿¨»òÒ½±£µç×ÓÆ¾Ö¤ÔÚÒìµØÒ½±£¶¨µãÒ½ÁÆ»ú¹¹¿çÊ¡ÒìµØ¾ÍÒ½Ö±½Ó½áËã¡£¡£
3. Ðì»ãÐ£ÇøÖܱ߹«Á¢Ò½±£¶¨µãÒ½Ôº£º
Ðì»ãÇø´ó»ªÒ½Ôº £¨¶þ¼¶£¬£¬ÀÏ»¦ãÉ·901£903ºÅ£©
µÚ°ËÈËÃñÒ½Ôº £¨¶þ¼¶£¬£¬ä·8ºÅ£©
Ðì»ãÇøÖÐÐÄÒ½Ôº £¨Èý¼¶£¬£¬»´º£Öз966ºÅ£©
Î÷ÔÀÒ½Ôº £¨Èý¼¶£¬£¬Î÷ÔÀ·433ºÅ£©
µÚÁùÈËÃñÒ½Ôº £¨Èý¼¶£¬£¬Ðì»ãÇøÒËɽ·600ºÅ£©
4. ·îÏÍÐ£ÇøÖܱ߹«Á¢Ò½±£¶¨µãÒ½Ôº£º
·îÏÍÇøÖÐÐÄÒ½Ôº £¨Èý¼¶£¬£¬ÄÏÇÅÕòÄϷ·6600ºÅ£©
·îÏÍÇøÖÐÒ½Ò½Ôº £¨¶þ¼¶£¬£¬ÄϷ·9588ºÅ£©
·îÏÍÇø¹Å»ªÒ½Ôº £¨¶þ¼¶£¬£¬ÄÏÇÅÕòÄϷ·9220ºÅ£©
¾Å¡¢ÕôÆû¹©Ó¦ÓëÔ¡ÊÒ·þÎñ?
£¨Ò»£©Ðì»ãÐ£Çø
³¬´¿Ë®£ºÕý³£¹©Ó¦¡£¡£
£¨¶þ£©·îÏÍÐ£Çø
¹øÂ¯·¿£ºÕý³£¹©Æû¡£¡£
Ê®¡¢·îÏÍÐ£ÇøÎ÷ϯ¹«Ô¢Èëס·þÎñ?
1. Õý³£·þÎñÓëÔËÐУ¬£¬µç»°£º33612171¡£¡£
ʮһ¡¢»áÎñ·þÎñ?
1.Õý³£·þÎñ£¬£¬¶ÔÍâ·þÎñ´°¿Ú£ºÒ»Ê³ÌÃÎåÂ¥551ÊÒ£¬£¬µç»°£º64253012£»£»
2.¡°¾Û»áÊÒÔ¤¶©¡±ÏµÍ³Õý³£ÔËÐУ¬£¬ÍøÉÏԤԼ·¾¶£ºÀÖÌìÌÃfun88һվʽ·þÎñƽ̨¡ú¾Û»áÊÒÉêÇë¡úÎÒÒª°ìÀí¡£¡£
Ê®¶þ¡¢ºâÓî×ÊÔ´ÖÎÀí·þÎñ
Õý³£·þÎñ£¬£¬¶ÔÍâ·þÎñ´°¿Ú£ºÒ»Ê³ÌÃÎåÂ¥526ÊÒ£¬£¬µç»°£º64252550¡¢64253981¡£¡£
ºóÇÚ°ü¹Ü´¦
2023Äê8ÔÂ30ÈÕ?

