ƾ֤¡¶¹ØÓÚ2023ÄêÊî¼ÙÓйذ²ÅŵÄ֪ͨ¡·£¨Ð£°ì·¢¡²2023¡³1ºÅ£©µÄ¾«Éñ£¬£¬£¬ÏÖ¶ÔºóÇÚ°ü¹Ü´¦2023ÄêÊî¼Ùʱ´ú°à³µºÍ¶ÔÍâ´°¿Ú·þÎñʱ¼ä°²ÅÅÈçÏÂ:
Ò»¡¢°à³µÔËÐÐ
£¨Ò»£©½ÌÖ°¹¤°à³µ:

¡¾ÎÂܰÌáÐÑ¡¿
1.Êî¼Ùʱ´ú£¬£¬£¬ÁôУѧÉú¿É³Ë×ø½ÌÖ°¹¤°à³µ£¬£¬£¬ÉϳµË¢Ð£Ô°¿¨¿Û·Ñ£»£»·îÏÍÐ£ÇøÑ§Éú±±ÕýÃÅÕ¾ÅŶӺò³µ£¬£¬£¬Ðì»ãÐ£ÇøÑ§ÉúÄÏ´óÃÅÕ¾ÅŶӺò³µ¡£¡£
2.Êî¼Ùʱ´ú£¬£¬£¬½ÌÖ°¹¤°à³µÃ¿¸ö°à´Î·¢Ò»Á¾³µ£¬£¬£¬Âú×ù²»Ôö·¢¡£¡£
£¨¶þ£©Ñ§Éú°à³µ
1¡¢7ÔÂ12ÈÕÖÁ8ÔÂ31ÈÕʱ´ú£¬£¬£¬Ñ§Éú°à³µÄ⿪·ÅÐ£Çø¼ä°à³µÁ½¸ö°à´Î£º£º£º
£¨1£©·îÏÍÖÁÐì»ã07:15¡¢12:00£»£»
£¨2£©Ðì»ãÖÁ·îÏÍ08:30¡¢18:15¡£¡£
2¡¢Ïêϸͨ¸æ¼°¹ºÆ±ÐÅÏ¢Çë¹Ø×¢ÉϺ£ÃÎÏçÂÃÐÐÉçÓÐÏÞ¹«Ë¾¹Ù·½Î¢ÐÅ¡£¡£
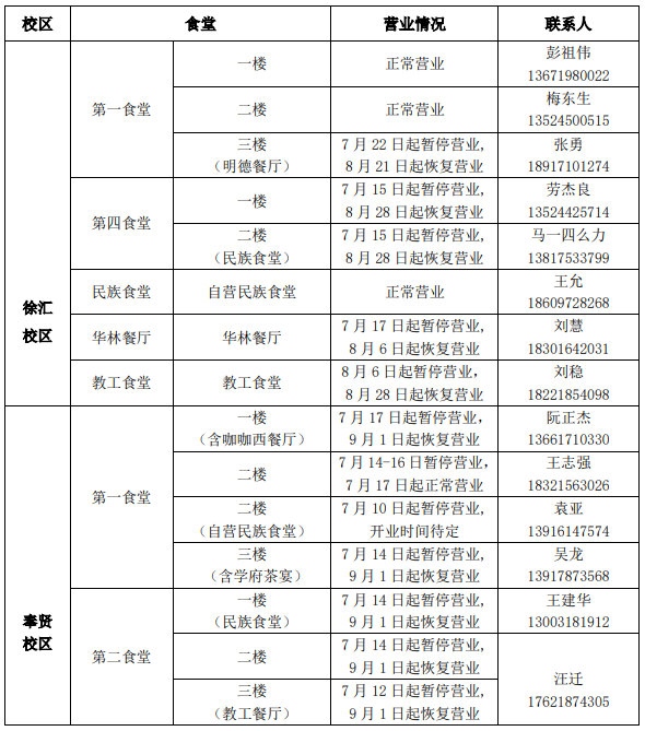
¶þ¡¢Òûʳ·þÎñ

¡¾ÎÂܰÌáÐÑ¡¿
1.ÊîÆÚ²¿·ÖʳÌÃÉæ¼°¹¦Ð§Ë¢Ð£¬£¬£¬Èçµ÷½âӪҵʱ¼ä½«ÌáǰÏÖ³¡¼û¸æ£¬£¬£¬ÇëʦÉúÒÔÏÖ³¡Í¨ÖªÎª×¼£¬£¬£¬Ð»Ð»ÅäºÏ¡£¡£
2.У԰һ¿¨Í¨³äֵƾ֤²ÆÎñ°²ÅÅÁíÐÐ֪ͨ¡£¡£
Èý¡¢ÉÌÒµ·þÎñ

ËÄ¡¢¿ÎÌÃÖÎÀí
£¨Ò»£©Ðì»ãÐ£Çø
1.ËĽ̡¢Æß½Ì:7ÔÂ15ÈÕ-8ÔÂ28ÈÕ×èÖ¹¿ª·Å£¬£¬£¬8ÔÂ29ÈÕÆð»Ö¸´¿ª·Å¡£¡£
2.°Ë½Ì¡¢Ñо¿ÉúÂ¥:×Ôϰ¿ÎÌÃÕý³£¿ª·Å£¬£¬£¬¿ª·Åʱ¼ä:7:00-22:00¡£¡£
£¨¶þ£©·îÏÍÐ£Çø
1.A/C/D/E½Ì/ÐÅϢ¥:7ÔÂ15ÈÕ-8ÔÂ28ÈÕ×èÖ¹¿ª·Å£¬£¬£¬8ÔÂ29ÈÕÆð»Ö¸´¿ª·Å¡£¡£
2.B½Ì:1¡«3²ã±±ÃæÐ¡¿ÎÌÿª·Å£¬£¬£¬²¢ÊÓ×ÔϰÇéÐÎ×ö¶¯Ì¬µ÷½â£»£»¿ª·Åʱ¼ä:8:00-17:00¡£¡£
¡¾ÎÂܰÌáÐÑ¡¿
ÁÐλͬÑâÇëÓÚ7ÔÂ14ÈÕǰȡ×ß´æ·ÅÔÚÐì»ã¡¢·îÏÍÁ½Ð£Çø¿ÎÌÃÀïµÄ¸öÈËÎïÆ·£¬£¬£¬ÒÔÃâÒÅʧ¡£¡£ÇëͬÑâÃÇÏ໥ת¸æ¡¢ÊµÊ±ÕûÀí£¬£¬£¬Ð»Ð»ÅäºÏ£¡£¡£¡
Îå¡¢ÐÐÕþͨѶ·þÎñ
£¨Ò»£©Ðì»ãÐ£Çø
1.µçÐÅÓªÒµ:
£¨1£©¶ÔÍâ·þÎñ´°¿Ú:һʳÌÃÎåÂ¥553ÊÒ£¬£¬£¬µç»°:64253128¡£¡£
£¨2£©·þÎñʱ¼ä:7ÔÂ15ÈÕ-8ÔÂ28ÈÕʱ´ú£¬£¬£¬ÊÂÇéÈÕÉÏÎç8:30-11:00¡¢ÏÂÖç14:00-16:30£¬£¬£¬8ÔÂ29ÈÕÆð»Ö¸´Õý³£¡£¡£
2.ÊÕ·¢ÊÒ:7ÔÂ15ÈÕ-8ÔÂ28ÈÕʱ´ú£¬£¬£¬ÖðÈÕ8:00-17:00£»£»8ÔÂ29ÈÕÆð»Ö¸´Õý³£¡£¡£
3.¿ìµÝÕ¾:Õý³£·þÎñ£¬£¬£¬ÖðÈÕ9:00-19:00£¬£¬£¬½ôÆÈÁªÏµµç»°:15692119367¡£¡£
£¨¶þ£©·îÏÍÐ£Çø
1.ÊÕ·¢ÊÒ:7ÔÂ15ÈÕ-8ÔÂ28ÈÕʱ´ú£¬£¬£¬ÖðÈÕ9:00-16:00£»£»8ÔÂ29ÈÕÆð»Ö¸´Õý³£¡£¡£
2.¿ìµÝÕ¾:7ÔÂ17ÈÕ-8ÔÂ27ÈÕÔÝÍ£·þÎñ£¬£¬£¬8ÔÂ29ÈÕÆð»Ö¸´Õý³£¡£¡£
Áù¡¢Ñ§Éú¹«Ô¢
Êî¼Ùʱ´úÁ½Ð£ÇøÕý³£ÔËÐÐÓë·þÎñ¡£¡£
1.Ðì»ãÐ£ÇøÖµ°àµç»°:64252555¡£¡£
2.·îÏÍÐ£ÇøÖµ°àµç»°:33612312¡£¡£
Æß¡¢Ð£Ò½Ôº
£¨Ò»£©Ðì»ãÐ£ÇøÐ£Ò½Ôº
1.7Ô 15ÈÕ-8ÔÂ28ÈÕʱ´ú£¬£¬£¬ÊÂÇéÈÕÃÅÕï:
¾ÍÕïʱ¼ä:ÉÏÎç:8:30-11:00¡¢ÏÂÖç:14:00-16:30
¾ÍÕïËùÔÚ:УҽԺ¶þÂ¥ÕïÊÒ¡£¡£
2.Ë«ÐÝÈÕ¼±Õï
Öµ°àËùÔÚ:УҽԺһ¥118Öµ°àÊÒ£¬£¬£¬Öµ°àµç»°:64252689
Öµ°àʱ¼ä:8:30-16:30£¨ÖÐÎç²»¶Ï£©
Ò¹¼äÒ½ÁÆÓ¦¼±ÏìÓ¦µç»°:18917102689
3.°ì¹«ÊÒÐÐÕþÖµ°à:
Öµ°àËùÔÚ:УҽԺ¶þÂ¥203ÊÒ
Öµ°àµç»°:64252637£¨ÖÜÒ»ÖÁÖÜÎ壬£¬£¬ÉÏÎç:8:30-11:00¡¢ÏÂÖç14:00-16:30£©£¨¶þ£©·îÏÍÐ£ÇøÎÀÉúËù
1.7ÔÂ14ÈÕÃÅÕïÔÝÍ££¬£¬£¬8ÔÂ29ÈÕ»Ö¸´Õý³£
2.Êî¼Ùʱ´úÖµ°àÕý³££¨24Сʱ£©£¬£¬£¬Öµ°àËùÔÚ:ÎÀÉúËùһ¥ֵ°àÊÒ£¬£¬£¬Öµ°àµç»°:33612123
£¨Èý£©Ð£Í⣨º¬ÒìµØ£©¾ÍÒ½
1.ÉϺ£ÊÐÄÚ¾ÍÒ½:ƾ֤ÊÐÒ½±£Îļþ¾«Éñ£¬£¬£¬×Ô2023Äê1ÔÂ1ÈÕÆð£¬£¬£¬±¾ÊдóѧÉúÖÜȫʵÑé³Ö¿¨¾ÍÒ½½áË㣬£¬£¬²Î±£´óѧÉú³ÖаæÉç±£¿¨£¨º¬Ò½±£µç×ÓÆ¾Ö¤£©£¬£¬£¬¿É×ÔÖ÷Ñ¡Ôñµ½±¾Êлù±¾Ò½Áưü¹Ü¶¨µãÒ½ÁÆ»ú¹¹¾ÍÒ½£¬£¬£¬Ð£Íâ¾ÍÒ½µÄÎÞÐè°ìÀíתÕïÊÖÐø¡£¡£
2.ÍâµØ¾ÍÒ½:ÒìµØ¾ÍÒ½ÐèÒª±¸°¸¡£¡£2023Äê1ÔÂ1ÈÕÆð£¬£¬£¬¿Éͨ¹ý¡°¹ú¼ÒÒ½±£·þÎñƽ̨¡±APP×ÔÖú°ìÀíÒìµØ±¸°¸ÊÖÐø¡£¡£°ìÀíÀֳɺ󣬣¬£¬ÒìµØ±¸°¸Á¬Ã¦ÉúЧ£¬£¬£¬¼´¿ÉƾÉϺ£ÊÐÉç±£¿¨»òÒ½±£µç×ÓÆ¾Ö¤ÔÚÒìµØÒ½±£¶¨µãÒ½ÁÆ»ú¹¹¿çÊ¡ÒìµØ¾ÍÒ½Ö±½Ó½áËã¡£¡£
°Ë¡¢Î¬ÐÞ¡¢±¨ÐÞ·þÎñ
Êî¼Ùʱ´úÁ½Ð£ÇøÕý³£ÔËÐÐÓë·þÎñ
1.Ðì»ãÐ£Çø±¨Ð޵绰:64252440£¨°×Ì죩¡¢64252446£¨Ò¹¼ä£©¡£¡£
2.·îÏÍÐ£Çø±¨Ð޵绰:33612440£¨24Сʱ£©¡£¡£
3.ÏßÉϱ¨ÐÞ:»ªÀíСÃÛ·ä΢ÐŹ«Öںšú·þÎñ°ï¡úÐ£Ô°ËæÉí±¨¡úÎÒÒª±¨ÐÞ£¬£¬£¬ÌìÌì24Сʱ½ÓÏߣ¬£¬£¬Õý³£·þÎñ¡£¡£
¾Å¡¢ÕôÆû¹©Ó¦¼°Ô¡ÊÒ·þÎñ
1.Ðì»ãÐ£Çø³¬´¿Ë®¹©Ó¦:7ÔÂ15ÈÕ-8ÔÂ28ÈÕʱ´ú£¬£¬£¬Ã¿ÖÜÒ»¡¢ÖÜËÄ¿ª·Å¹©Ó¦£¬£¬£¬¹©Ó¦Ê±¼äΪ8:30-11:00¡¢14:00-16:30£¬£¬£¬8ÔÂ29ÈÕÆð»Ö¸´Õý³£¡£¡£
2.·îÏÍÐ£Çø¹øÂ¯·¿:Õý³£ÔËÐС£¡£
Ê®¡¢»áÎñ·þÎñ
1.¶ÔÍâ·þÎñ´°¿Ú:һʳÌÃÎåÂ¥551ÊÒ£¬£¬£¬µç»°:64253012¡£¡£
2.·þÎñʱ¼ä:7ÔÂ15ÈÕ-8ÔÂ28ÈÕʱ´ú,ÊÂÇéÈÕÉÏÎç8:30-11:00¡¢ÏÂÖç2:00-4:30£»£»8ÔÂ29ÈÕÆð»Ö¸´Õý³£¡£¡£
3.ÏßÉÏ¡°¾Û»áÊÒÔ¤¶©¡±ÏµÍ³Õý³£ÔËÐС£¡£
ʮһ¡¢ºâÓî×ÊÔ´ÖÎÀí·þÎñ
1.¶ÔÍâ·þÎñ´°¿Ú:һʳÌÃÎåÂ¥526ÊÒ£¬£¬£¬µç»°:18917102757¡£¡£
2.·þÎñʱ¼ä:7ÔÂ15ÈÕ-8ÔÂ28ÈÕʱ´ú£¬£¬£¬Ã¿ÖÜÒ»¡¢ÖÜÈý¡¢ÖÜÎåÉÏÎç8:30-11:00¡¢ÏÂÖç2:00-4:30£»£»8ÔÂ29ÈÕÆð»Ö¸´Õý³£¡£¡£
Ê®¶þ¡¢·îÏÍÐ£ÇøÎ÷ϯ¹«Ô¢Èëס·þÎñ
Õý³£·þÎñÓëÔËÐС£¡£
ºóÇÚ°ü¹Ü´¦
2023Äê7ÔÂ10ÈÕ

