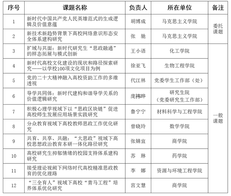
ƾ֤¡¶¹ØÓÚ2023Äê¶ÈÀÖÌìÌÃfun88˼ÕþÑо¿¿ÎÌâÉ걨ÊÂÇéµÄ֪ͨ¡·ÒªÇ󣬣¬£¬¾×ÔÖ÷É걨ºÍר¼ÒÆÀÉóµÈ»·½Ú£¬£¬£¬¾öÒé¶Ô¡°ÐÂʱ´úÖйú¹²²úµ³ÈËÃñÓ¢ÐÛ·¶Ê½µÄÌìÉúÂß¼¼°¼ÛÖµÒâÔÌ¡±µÈ12Ïî¿ÎÌâÓèÒÔÁ¢Ïî¡£ÆäÖУ¬£¬£¬Î¯ÍпÎÌâ2Ïî¡¢¡¢¡¢Ò»°ã¿ÎÌâ10ÏÏê¼û¸½¼þ£©¡£
ÏÖ½«Á¢Ïî¿ÎÌâ¾ÙÐй«Ê¾£¬£¬£¬¹«Ê¾ÆÚ´Ó5ÔÂ4ÈÕÖÁ5ÔÂ11ÈÕ¡£¹«Ê¾Ê±´ú£¬£¬£¬ÈôÓÐÒìÒ飬£¬£¬ÇëÓëУ˼ÕþÑо¿»áÁªÏµ¡£
ÁªÏµÈË£º£º£ºÎâÏÈÉú£»£»£»ÓÊÏ䣺£º£ºdwxcb@ecust.edu.cn¡£
¸½¼þ£º£º£º2023Äê¶ÈÀÖÌìÌÃfun88˼ÕþÑо¿¿ÎÌâÁ¢ÏʾһÀÀ±í
ÀÖÌìÌÃfun88˼ÕþÑо¿»á
2023Äê5ÔÂ4ÈÕ
2023Äê¶ÈÀÖÌìÌÃfun88˼ÕþÑо¿¿ÎÌâÁ¢ÏʾһÀÀ±í


